在上篇《地平线:智驾 “国产平替芯”,能扳倒英伟达吗?》中,海豚君聚焦智驾芯片格局,明确了$地平线机器人-W(09660.HK) 是最有望抓住大算力芯片 “国产替代” 窗口期,挑战英伟达领导地位的 3P 智驾方案供应商。
而在本篇中,海豚君将重点讨论:
1)巨头在前、新星尾随,地平线凭什么 “安身立命”?
2)车企自研会 “掏空” 地平线吗?
3)如何看待地平线的投资价值?
直入正题:
一、巨头在前、新星尾随,地平线凭什么 “安身立命”?
海豚君梳理下来,地平线在第三方(3P)汽车芯片赛道大致可以归纳为两点:
1)相比国内同行:除了硬件,配套 “齐全”
大家买电脑手机都知道,只买了硬件就是一堆铁而已,有了开发的底层、操作系统和软件,电脑手机也才有了灵魂。
同样买也芯片硬件,对研发人员来说,有一套研发的工具链,才能叫 “可用”,主要作用是帮助客户降低二次开发成本和缩短研发周期。相比于国内竞对,地平线长期投入、路线稳定,带来的最大差异化优势,其实就是它除了提供芯片,还有一套更加完善的工具链,供智驾的研发人员使用。
这主要依赖三大工具:
a. “天工开物” 工具链(对标英伟达 CUDA)、
b.“AIDI 艾迪” 开发云基础设施 (对标英伟达 DRIVE 平台)、
c. “踏歌” 操作系统(对标英伟达 Drive OS)等完整开发平台。


2)硬件之上,还搭智驾
这是地平线区别于英伟达和国内同行的一个核心卖点。国内卖汽车芯片的普遍就只卖汽车芯片,卖智能驾驶服务(小马智行等)普遍只卖智能驾驶软件。
但地平线为各种场景定制了专用智驾算法,和芯片绑定可以形成软硬一体化的出货模式,从智驾能力来说,它除了高速 NOA,还提供了城市 NOA——HSD 方案。

地平线目前最先进的 J6P 芯片 +HSD 智驾软硬一体化方案,对缺乏全栈自研能力的车企(尤其传统车企)基本是开箱可用。

2)地平线这些差异化是怎么来的?
地平线之所以能做到这两点差异化的优势,海豚君整理下来,认为主要归于两点:
① 设计软主硬——“算法定义芯片”
智能驾驶芯片的流片周期长达 3-4 年,要确保产品在量产时仍具竞争力,必须在设计之初就精准预判未来主流算法演进方向:当前多数智驾模型的底层架构已转向 Transformer,如果智驾芯片无法原生支持,很可能无缘于主流供应链。
地平线遵循 “软件前置倒推硬件” 的软硬一体化思路,硬件设计全程以最大化自动驾驶算法输出为目标。


② 赛道专注、路线专注:
相比国内车芯同行,有的半路切入,有的路线反复调整,地平线是入行早且路线一直比较专注。也因为这样,芯片架构可以保证持续迭代,芯片自研 BPU 架构(ASIC)是地平线的技术灵魂,已历经三次重大迭代:
伯努利架构(奠定基础)、贝叶斯架构(中算力突破)、纳什架构(高算力跨越),第四代黎曼架构预计于 2027 年上半年发布。
具体参数:

最新纳什架构的最核心是一个是算力拉高(J6P 芯片峰值算力 560 TOPS),支持 Transformer(上一代支持不足)、BEV、VLA(视觉 - 语言 - 动作)等高阶智驾算法优化。

基于纳什架构的 J6 系列芯片(1H25 收入占比接近 50%),因拉高算力(主要是高性能版的 J6P),算是终于有了进入英伟达车芯地盘的资本。
目前 J6P 单价最高(J6E 到 J6P,单价拉高了接近 8 倍),25 年上半年才只有订单还没有出货,下半年才开始小批量出货,这款产品也是地平线短期高估的核心原因。
下一代黎曼架构主要是芯片通用——除了汽车,还能用在机器人上。基于黎曼架构的 J7 芯片将于 2027 年底或 2028 年量产上车。

3)差异化定价:英伟达 “平替”
靠着 J6P,地平线基本算是挤入了英伟达独享的高端汽车芯片细分赛道,也是海豚君上篇所说未来最有价值的赛道。
它相比英伟达在定价上大概有两点差异:a. 算力类似,价格更低;b.价格接近,附带智驾。
比如说客户单买 J6P(定价 500 美金),大约比英伟达 Thor-U 便宜了大约 20-40%;如果 J6P 再加上城市 NOA 智驾软件 HSD 的全套 700 美元定价,与 Thor-U 芯片 700-800 美元价格基本类似,但多了一个智能驾驶软件。
很显然,这样的差异化定价,最大的效果,就是能够把高阶智驾下沉到 13-15 万级别车型上(如奇瑞星途 ET5、深蓝 L06),而且这些车企通常也没有很强的智驾研发能力,这样全套买来基本拿来即用。
不妨期待 J6P 成为 2026 年国内新能源车城市 NOA 拉渗透率的国产替代利器,这也是地平线 2026 年走 “量价齐升” 逻辑的核心产品。


二、地平线:会被车企自研 “掏空” 吗?
从目前车企自研智驾芯片进度来看:
a. 目前已经实现智驾芯片的自研且已经量产上车的车企有: 特斯拉(HW4.0)、华为(升腾 610)、蔚来(神玑 NX9031)、小鹏(图灵 AI 芯片),均聚焦 500-1000 TOPS 大算力芯片。特斯拉下一代芯片算力峰值预计达 2000-2500 TOPS,直接对标英伟达 Thor-X-Super 芯片,将于 2026 年底量产。
b. 而智能芯片同样也在自研中但预计 2026 年量产上车的车企有:
理想与吉利:理想(M1 芯片,算力为当前高端芯片 3 倍)、吉利(AD1000 芯片,560 TOPS),均瞄准大算力市场。
比亚迪采取 “从中低端切入” 策略,首款自研芯片算力约 80 TOPS,若量产将直接对标地平线 J6E/J6M 等中算力产品。


车企自研大致归于以下四类考虑:
① BOM 降本:当自研芯片出货量规模临界点时,车企投入固定的研发费用可以换取长期 BOM 成本的显著下降。如蔚来通过自研 NX9031 智驾芯片来替代 4 颗英伟达 Orin-X,可以节省单车 BOM 成本将近 1 万元,来参与价格战。
② 供应链安全:曾经的 “芯片荒” 和依赖英伟达的地缘风险,核心环节自主可控。
③ 软硬一体化壁垒:硬件为软件深度定制,如特斯拉 FSD 芯片采用 ASIC 架构,专为神经网络计算优化,以更低算力功耗实现更流畅的端到端智驾体验;同时通过 软件 OTA 快速迭代,形成 “算法 - 芯片 - 数据” 快速迭代闭环,为竞争对手设立高追赶壁垒。
④ 芯片跨界复用:汽车芯片很容易复用到机器人等 AI 领域,开启订阅收费等新变现模式。如特斯拉 HW4.0 芯片与 FSD 算法复用至 Optimus 机器人;小鹏 VLA2.0 模型与图灵芯片供应大众等外部客户,复制地平线模式开辟第三方智驾服务收入。
虽然车企自研好处多多,会挤压地平线这种 3P 智驾的生存空间,但车企自研并不是想做就能做:
a. 长周期风险
对于车企来说,自研芯片是一项研发周期长,研发投入大,需要极强的规模效应才能摊薄前期高昂的研发与流片成本。
智驾芯片从项目启动到量产上车需 3.5-5 年,需经历芯片设计、流片、车规级认证、导入测试验证、量产等多个环节。小鹏、蔚来自研耗时近 5 年,理想 2022 年启动自研后遭遇流片失败,预计 2026 年量产,耗时 4 年。
长周期的一个关键风险是软件技术迭代的适配风险:蔚来自研神玑 NX9031 芯片 2020 年立项,未适配 Transformer 架构,导致两大问题:① 蔚来世界模型(NWM)需功能阉割,旗舰车型 ET9 智驾能力反而不如旧款 ES6;② 模型迭代调试周期延长,NWM 从 2024 年发布一再跳票至 2025 年 5 月才推送。


b. 资金 + 规模双门槛:
自研芯片并非一次性投资,而是一项需要持续 “输血” 的长期工程。根据 Berstein 估算,自研智驾芯片每年的固定成本投入就高达约 2.15 亿美元(15.3 亿元),主要包含芯片设计成本,研发人员薪酬,以及流片成本:

在每年投入 2.15 亿美元固定成本的基础上,芯片本身还有可变制造成本。根据 Berstein 计算,在 60% 良率假设下,每片自研芯片的可变生产成本(含代工、内存、封装)约为 367 美元,因此,与外部采购相比,自研的经济性需要极强的规模门槛:
① 对比英伟达:当外购英伟达芯片价格约为 650 美元/片时(约两颗 Orin-x 售价),车企需要实现每年约77 万辆的芯片装车量,自研芯片的 “固定成本 + 可变成本” 才会低于外购总成本。
② 对比地平线:当外购地平线同级(J6P 约 560 TOPS)芯片价格约为 500 美元/片时,规模门槛会大幅提升至每年约 150 万辆芯片装车量,目前仅比亚迪和吉利达到这一销量门槛。

但从智能手机行业的演进来看,终端市场的高度集中也并未催生普遍的芯片自研:
终端市场高度集中:全球前五大手机厂商合计占据了约 68% 的出货份额。
但自研并非主流:其中选择自研手机 AP-SoC 的厂商仅有苹果、华为、三星三家。根据 Counterpoint 数据,其自研芯片份额仅占全球市场的 25%-30%。其中,三星 自研 Exynos 芯片因表现不佳,迫使高端机型切换回高通方案,市场份额受冲击。
专业分工成为基石:更为庞大的市场(50%-60%)由专业第三方供应商联发科和高通主导,并与开放的安卓系统结合,构成了行业的主流生态。

跨行业对比下来,智能驾驶芯片在规模经济、试错成本和替代性上与手机 SoC 高度类似,但终局下车企自研比例可能更高,主要因汽车软硬件耦合需求更强,且能力可横向拓展至 “大 AI” 领域:
a. 安卓生态标准化、手机功能趋同,芯片差异化仅体现在性能与能效,这正是高通、联发科的专长;且手机芯片聚焦移动通信与计算,难以复用到其他形态设备。
b. 智能驾驶是车企核心卖点,算法迭代极快。为实现软件定义汽车与更强智驾性能,其软硬件可复用到 Robotaxi、机器人等更大空间的 AI 领域,大幅摊薄前期研发成本,头部车企因此有更强动力推进软硬一体垂直整合。
那么,3P vs 1P:3P 芯片到底能占多少市场?海豚君结合车企销量规模、技术能力及商业模式,对 2030 年中国乘用车市场智驾芯片自研比例作出三种情景假设:
2024 年中国前五大乘用车企市占率 43%,新能源领域前五大市占率已达 60%(油电转换带来标准化提升、竞争门槛降低,头部效应更显著)。海豚君预测,2030 年中国新能源汽车渗透率将升至 90%,智驾功能普及将进一步推高市场集中度,届时前五大乘用车企市占率有望升至 60%。

① 中性假设:车企自研芯片动力与条件更强,预计自研比例 达到 40%(略高于手机行业 25%-30%)。前五大乘用车厂商自研比例 67%(比亚迪、吉利采取 “自研与外部采购双轨并行” 的策略,其余三家全自研),其余玩家全外购,第三方供应商剩余市场约 60%。
② 悲观假设:车企自研意愿与能力极强,自研比例 60%(前五大乘用车厂商全自研),远超手机行业,主要由于:a. 2030 年前五家厂商均能满足 150 万辆/年的芯片装车经济门槛;b. 华为、小鹏等科技巨头可能外供智驾方案,进一步挤压第三方供应商空间。
③ 乐观假设:自研比例 30%(前五大厂商仅一半自研,其余依赖 3P 供应),市场格局类似当前手机 SoC 市场 (苹果、华为自研,其余大部分采用高通、联发科方案),第三方供应商仍占主导。

三)地平线收入靠什么?
先看地平线的收入模式,靠全栈覆盖,公司主要有四种创收模式:
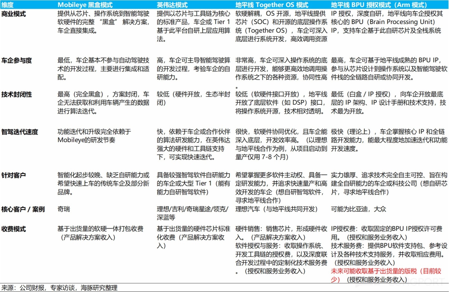
a. 软硬一体化模式(类似 Mobileye 黑盒):提供 “芯片 + 工具链 + 智驾算法” 的完整打包解决方案(如 J6P+HSD),能极大降低开发门槛和周期;
b. 纯硬件模式(类英伟达):提供以芯片与工具链为核心的标准产品,由车企或 Tier 1 自研或整合算法。
c. Together OS 模式:提供芯片和开源底层车载操作系统,与车企或 Tier 1 合作伙伴共同进行上层智能驾驶软件系统的开发。
d. BPU IP 授权模式(ARM+Android):向车企授权其自研的 BPU IP 核,支持客户基于此自研芯片及全栈系统,目前这类模式的主要客户是大众。
这种多变现模式,等于是客户有啥需求,地平线就用自己的产品来搭积木配合,不过也是话语权不强的体现。


在这四种模式下,汽车解决方案业务收入可以进一步拆分为产品和授权及服务两类:


① 产品收入:智驾平权带动 “量价齐升 “
产品收入基本可以理解为基于出货量的产品交付型收入模式,a.“软硬一体化模式”(销售 “芯片 + 智驾算法” 的打包方案); b “纯硬件模式”(仅销售芯片及工具链)两种商业模式。
这部分收入增长相对较慢:2021 年 2.1 亿、2024 年 6.6 亿元,三年复合年增长率(CAGR)47%。25 年才开始有放量苗头:
2025 年上半年就有 7.8 亿,超过去年全年,同增 250%,主要逻辑就是比亚迪、吉利、奇瑞为代表的 “智驾平权”:高速 NOA 下放至 10-20 万元大众车型,直接带动地平线中算力芯片(如 J6E/J6M)的需求。
1H25 地平线芯片总出货量约 198 万套,同比增长 106%;其中支持中高阶智能驾驶的芯片(80+Tops 以上就算)出货约 100 万套,占比达到 50%,同比增长 584%。
产品结构上单价同增 70% 至 393 元。虽然走高,但很没有更高单价 J6P(500 美金)的出货。


② 授权及服务:持续性是问题
主要是授权算法、软件及开发工具链,并提供相关代码、设计手册及定制化技术,对应 “Together OS 模式” 和 “BPU IP 授权模式” 两种商业模式,通常白盒交付。
创收是一次性授权费和技术服务费(按算法软件复杂度,工程师投入,开发周期确定金额),因客户议价权强,基于出货量的版税收入目前占比较少。
目前主要客户是大众。地平线与大众 CARIAD 成立的合资公司 “酷睿程(CARIZON)”(地平线持股 40%),向其授权算法、软件及 IP,并提供深度技术服务。
2023 年及 2024 年,酷睿程分别贡献了 6.3 亿/7.5 亿收入,占整体服务业务收入的比重为 65%/46%。


2021 年收入 2 亿元、2024 年 16.5 亿元,三年复合 CAGR 高达 101%,过去几年高增。从项目制创收模式上能看出,这个服务基本类似大客户的底层研发外包,对大客户依赖严重,虽利润高(毛利率长期 90%),但持续性存疑。
此外,除了汽车,还有一些非车收入(占比 24 年 3%):主要是子公司地瓜机器人运营,旨在打造第二增长曲线。该业务主要为 AIoT、消费级机器人及具身智能领域提供 SoC 芯片及开发套件(如旭日系列芯片、RDK 开发者套件)。
四.、如何看待地平线的投资价值?
由于高价新品 J6P 尚未入账,但市场已经给了估值定价,当下核算地平线时,需要长、短期集合综合估算。短期看产品,长期靠判断国产替代空间。
① 短期估值:高 P/S 视角下的高预期
a. 产品解决方案收入:2025 年,假设地平线维持 2025 年全年出货量 400 万套指引不变,预计产品解决方案是收入 17.3 亿,同比提升 160%(芯片 ASP 同比提升至 85% 至 423 元)。

而对于 2026 年全年:管理层指引 2026 年出货量约为 550 万台,同比增长 30%:

对于单价端(ASP):管理层将高阶 HSD(城市 NOA 算法) 匹配 3 种不同的出货模式,整体 HSD 出货为 40 万台,指引超过一半将由 HSD+J6P 贡献:

尽管 J6P+HSD 定价约为 700 美元,且 HSD 作为高毛利业务(毛利率预计约 90%),但其对 2026 年芯片单价的拉动相对有限,主要由于:
① 2026 年搭载高阶芯片 J6P 的 HSD 方案出货量预计在 20 万套左右,仅占总出货量(指引约 550 万套)的 3.6%;也意味着 J6P 在 2026 年仍然没迎来大规模放量;
② 整体 HSD 出货量指引 30-40 万台,也仅占总出货量的 5.5%-7.3%,HSD 同样也尚未放量。
在此结构下,海豚君预计公司芯片平均售价(ASP)将同比提升 16.2% 至 492 美元。基于约 550 万套的出货量指引,预计地平线 2025 年产品解决方案业务收入为 27.1 亿元人民币,同比增长 57%。
b. 授权服务收入
如前述,高度依赖大客户,而且项目制,未来产品收入才是增长主流。海豚君预计该业务 2025 年全年收入为 17.7 亿元,同比增长 7.5%;2026 年收入同比增长 10% 至 19.5 亿元。
基于此,海豚君预测地平线 22026 年总收入 47.4 亿元,对应地平线 2026 年 P/S 倍数约为 24 倍。对比同行还在高位(黑芝麻 26 年 P/S 为 8 倍)。
短期可以看出 J6P 量产预期已经打入了不少预期,但 2026 年尚未看到 J6P 被比亚迪、吉利等厂商大批量采用并放量,海豚君认为当前估值水平的安全边际有限。

② 长期估值:2030 年基准空间不大
长视角来估算,参考手机芯片市场头部玩家联发科在第三方市场约 40%-50% 的份额,若大算力芯片推进顺利,海豚君做如下估计:
① 中性:
市场份额:预计地平线在整体市场市占率约为 31%。假设第三方供应商市场占总市场的 60%,地平线在其中占据 47% 的份额。整体预期海豚君认为属不悲观、不乐观的可能情况。
这样以 2030 年为稳态年份,对 2030 年利润以 25 倍 PE, 2030 年估值 1975 亿元。以 9.5% 的 WACC 折现至今,对应合理估值约为 1255 亿元,较当前股价约有 10% 的上行空间,空间也不诱人。




③ 悲观:
市场份额:预计地平线在整体市场市占率约为 20%。假设第三方供应商市场占总市场的 40%,地平线在其中占据 50% 的份额。
收入预测:对应芯片出货量 500 万台,单价 3000 元,产品解决方案收入为 149 亿元,总收入为 179 亿元。
估值:假设 2030 年净利率 25%,给予 22 倍 PE,对应 2025 年估值约 625 亿元,较当前股价约有 45% 的下行空间。
③ 乐观:
市场份额:预计地平线在整体市场市占率约为 35%。假设第三方供应商市场占总市场的 70%,地平线在其中占据 50% 的份额。
收入预测:对应芯片出货量 929 万台,单价 3200 元,产品解决方案收入为 297 亿元,总收入为 327 亿元。
估值:假设 2030 年净利率 30%,给予 30 倍 PE,对应 2025 年估值约 1870 亿元,较当前股价约有 65% 的上行空间。
小结:短期打满,长期需要跌下来才有空间
综上分析,其实可以看出,地平线是芯片(软 + 硬)赛道里的一个 “国产替代” 稀缺资产,且靠着 J6P 高价新品,也有希望看到量价齐升的真正 “英伟达平替” 希望。
只是短期角度,预期已相对饱满,而长期终局视角来看,在没有机器人第二曲线开启之前,目前估值也是在相对合理的水平,超额收益空间并不高。
但由于本身资产质量相对不错,海豚君认为,在没有看到 J6P 大规模放量前,对于地平线适合的进场点是在悲观价位下 658 亿元(5 港币上下),对应地平线 2026 年 P/S 倍数为 14 倍(高于黑芝麻的 8 倍估值)。
内容来源:长桥海豚投研



